您当前位置:首页 > 展会动态 » “十四五”时期国产仪器迎来哪些利好政策?

“十四五”时期国产仪器迎来哪些利好政策?

2022年初,国务院印发了《计量发展规划(2021—2035年)》,全面开启计量事业发展新征程。为全面贯彻落实这一重磅规划,13个省及直辖市结合自身实际情况,陆续出台贯彻落实的实施意见。从中,仪器信息网看到众多关于发展精密制造与高端仪器的行动举措,在此特别摘录整理,看看“十四五”时期国产仪器迎来哪些利好政策。

各省市关于全面贯彻落实计量发展规划实施意见重点发展仪器
图片
图片
13个省市在精密制造和高端仪器、碳达峰碳中和、服务大众健康和安全等方面描绘了未来十年科学仪器发展的规划,指出了该区域未来仪器产业和市场的发展方向。

01精密制造和高端仪器

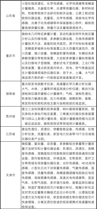
 山 东 
实施仪器设备质量提升工程,加强高端仪器设备核心器件、核心算法研究,重点在核电仪表、分析仪器等领域进行技术攻关,推动量子芯片、云计算、区块链等高新技术应用于计量仪器设备,提升计量仪器设备研发能力和自主可控水平,树立“山东仪表”品牌。
研发小型在线质谱仪、化学传感器、光学传感器等高精度计量器具。开展太赫兹功率、光谱等测量仪器量值溯源技术研究。重点开展新材料结构、性能等检测方法研究和相关设备研制,满足新材料行业量值传递溯源需求。
 重 庆 
重点开展高端数字测量技术、微纳米测量技术、图像识别测量技术、复杂几何测量技术、非接触式测量技术和高端计量器件自主可控技术研究和应用。
重点面向先进制造、贸易结算、智能网联新能源汽车、医疗健康及养老、节能环保等领域开展溯源技术和计量装备研究,推动关键计量测试设备国产化。结合新一代数字技术应用,加强标准化、智能化、高精度计量器具的研制应用,提升重点领域计量装备国产化率以及国产计量装备的安全性、稳定性、可靠性。
重点开展微纳米几何特征参量计量、发动机复杂部件失效定量分析以及扫描电镜、多参数仪器设备、无线传感器等计量技术方法、装备和技术规范研究。
服务高端仪器仪表发展和精密制造
面向高端仪器仪表和精密制造产业计量检测需求,重点完善压力、流量、电磁、光学、化学等仪器仪表检测能力开发,拓宽仪器仪表检测服务范围,提高检测效率和检测自动化水平。开展高端仪器仪表产业服务行动,建设一批计量测试共享实验室,解决企业生产设施不完备、检测能力不足等问题。鼓励引导企业进行高端仪器仪表研发,拓展产品种类、扩大服务市场,在特色仪器仪表领域持续做大、做强、做响“重庆制造”品牌。
专栏7  服务高端仪器仪表发展和精密制造重点工作
1.高精度计量检测装备。重点研发面向卫星导航、环境监测、智能制造等领域的高精度计量检测装备,建立集成原子时标标准装置、高精度多轴转台标准装置以及大流量风速风向、微小流量、微小容量、高精度称重传感器、车辆动态多参数测量仪等检测装置。
2.高端通用计量检测装备。重点研发面向汽车摩托车、装备制造、生物医药等领域的高端通用计量检测装备,开发发动机运行试验平台性能评价系统,研制大齿轮多参量计量标准器具以及扫描电子显微镜、透射式电子显微镜、工业CT等校准装置。
3.面向高端应用的计量检测装备。重点研发面向智能制造、环境监测、安全防护等领域应用的计量检测装备,包括曲轴洛氏硬度测试系统、动态力值压力校准装置、大口径气体流速流量检测装置、自由曲面自动检测系统、多参数危险气体在线分析仪器等。
4.传感器。重点开展面向环境监测、人工智能、航空航天等领域应用的传感器检测能力研究,包括多维力值传感器、惯性运动参数传感器、动态称重传感器校准装置。
5.特色仪器仪表。重点研发面向供水、供电、供气等基层民生计量保障领域的仪器仪表,持续提升智能水表、燃气表、流量计、加气机、热能表、焦度计、高压电能表等我市特色仪器仪表的全国市场占有率。
 湖 南 
围绕重点产业急需的安全、自主、可控计量测试分析仪器,研究计量核心器件、核心敏感元件、核心控制算法和核心溯源技术,攻克计量标准装置和高精度计量测试仪器关键技术,推动新计量方法和技术在高端仪器中的应用,提升重要仪器核心技术国产化率,促进湖南仪器仪表产业的高质量发展。
专栏 8 高端计量测试仪器设备攻关
01 高精度计量标准器具研制:重点研制大长度激光三维比长标准装置;纳米几何结构校准装置;动态角测量仪器计量标准;电矢量旋变计量标准;宽频功率计量标准;磁轭式磁粉探伤机校准装置;微波探头校准装置;0.01 级直交流大电流标准装置;惯性导航姿态校准装置;宽量程大功率高转速标准装置;转台校准装置;角振动校准标准装置;超声/水声计量标准;真空标准装置;熔体流动速率仪检定装置;便携式溶出伏安法重金属检测仪检定装置;机动车排放污染物遥感检测系统计量标准;全自动一等金属量器标准装置;气体微小流量标准装置;液位计检定装置;油流量标准装置;蒸汽流量标准装置。
02 高端测试仪器设备研发:重点研发电测数字仪表;高通量化学元素分析仪器;大气、水体、土壤等环境监测类分析仪器;移动污染源检测仪器关键核心计量器件;气相、液相色谱仪;各类测力敏感仪器;压力传感器。
 贵 州 
服务高端仪器和精密制造
鼓励自主研发与创新,将10种类以上自主研发的仪器仪表、设备纳入政府采购目录。
精准测量计量保障能力
建立三坐标测量机校准装置、80m基线测量系统、铟瓦条码水准标尺检定装置、三维激光扫描仪校准装置等10项以上新增计量标准。
 江 苏 
新建成国家级、省级产业计量测试中心15个以上,服务先进制造业企业3000家以上,新建10个左右省级仪器仪表产业园,引导发展100家左右具有较强竞争力的仪器仪表企业、10家标准物质生产机构,培育15家具有核心竞争力的仪器仪表(标准物质)品牌,民生计量产品的合格率明显提升。
培育壮大仪器仪表产业
引导仪器仪表企业集聚发展,建设色谱仪、质谱仪、穿戴智能设备、传感器、在线分析仪表、流量仪表、新型电力仪表等10个左右省级仪器仪表产业园。支持提升现有仪器仪表产业基地创新能力,推进仪器仪表相关产业强链补链,培育100家左右具有自主知识产权和较强竞争力的仪器仪表企业,培育具有核心技术的仪器仪表品牌,加快物联网、大数据、区块链、人工智能等新技术应用,积极推动仪器仪表产业升级和核心设备自主可控。强化仪器仪表企业知识产权保护工作,鼓励仪器仪表企业与计量技术机构加强合作,促进仪器仪表产业快速发展。
 天津 
服务高端仪器仪表和精密制造发展
立足本市仪器设备制造优势,加强高端仪器设备核心设计、核心器件、核心控制、核心算法和核心溯源技术研究,支撑我市仪器仪表产业技术创新和产品质量提升,推动新型传感器、新型仪表、计量测试设备的国产化进程。加强高精度计量标准自主研发应用,推进计量仪器设备国产化代替。加强色谱仪、质谱仪、高精度传感器、高精度综合性能检测仪器等高端通用仪器设备研制,加快面向智能制造、环境监测、生物医药、医疗卫生等领域专用测量仪器仪表的研制和推广使用。加快光纤传感器、4D光场传感器、小型化白光干涉测量传感器、气敏传感器、温度传感器、流量传感器、高精度隧道磁电阻效应电流传感器、高端图像传感器、高速光电传感器等的研制和应用。强化计量在仪器设备研发、设计、试验、生产和使用中的基础保障作用,促进仪器设备质量提升。加强仪器仪表计量测试和质量评价公共技术服务平台建设,助力仪器仪表产业发展集聚,培育和形成一批具有核心技术和核心竞争力的国产仪器仪表品牌。
加强计量人才队伍建设
实施计量专业技术人才提升行动,引导高校优化学科专业布局,加强计量测试技术及仪器等学科专业建设,加大高层次计量专业人才的培养力度。
 河北 
服务高端仪器发展和精密制造
支持军民融合发展,加强高端仪器设备核心器件制造技术研究和先进测量仪器及零部件制造。拓展高端仪器设备评测领域和范围,完善仪器评价体系,助力提升国产仪器的市场竞争力和占有率,推进测量仪器国产化。结合全省计量器具制造产业特点和分布,重点推动具有一定产业基础的石家庄、承德、廊坊、保定等地的环境监测仪器、芯片测量仪器、衡器、流量仪表、互感器等制造业发展。
专栏4 高端仪器和精密制造领域计量能力提升工程
1.关键零部件制造技术。开展台阶仪探针、真空规、纳米位移台等关键零部件研制。
2.先进测量仪器及零部件。开展热反射热成像测温仪、微波毫米波阻抗调配器、微波校准件、芯片测试设备等先进仪器及关键零部件研制。
3.计量标准建设。研究建立空间距离检测装置、激光测距仪校准装置、卫星定位终端计程计时系统等计量标准。
 安 徽 
聚焦关键共性计量技术研究
开展量热技术、数字化模拟测量技术、工况环境监测技术、智能计量校准技术和新型传感技术研究,加强时间、频率、加速度、电磁场等物理量精密测量方法研究,推动光钟、量子陀螺仪、量子重力仪、量子磁力仪等关键计量测试设备研制。
支撑高端仪器产业质量提升
鼓励开展仪器设备核心技术、核心算法攻关,推动色谱仪、质谱仪、扫描电子显微镜、磁共振波谱仪、比表面及孔径分析仪、跨尺度微纳形貌测量仪等通用仪器质量提升,逐步替代进口。重点推动量子芯片技术在计量仪器设备中的应用。加快小型化矢量原子磁力仪、量子微波场强仪等量子传感器和太赫兹传感器、高端图像传感器、高速光电传感器等研制与应用。开展仪器设备质量提升工程。支持合肥、滁州、蚌埠市建设仪器仪表产业发展集聚区,筹建安徽省仪器仪表产业计量测试中心,建立仪器仪表计量测试评价制度,培育具有核心竞争力的安徽仪器仪表品牌。
 吉 林 
重点围绕装备制造、石油化工、食品加工、医疗卫生、新材料等领域,开展高准确度静重式微小力值标准装置、医用硬性内窥镜检测装置、光谱光度法多参数食品现场快速检测仪光度计量溯源技术、白光共聚焦式轮轴划痕深度测量系统、多自由度非正交系统运动轨迹的在线技术等研究。加强省计量测试仪器与技术重点实验室建设,建立一批计量科技创新基地。
鼓励和引导社会各方测量资源,加快先进测量技术研究,推动先进测量仪器设备研发,强化测量过程控制,推进数据积累,优化技术服务。支持将先进测量技术研究和先进测量仪器设备研发列入省科技发展计划。
服务高端仪器发展和精密制造
实施仪器设备质量提升工程,强化计量在仪器设备研发、设计、试验、生产和使用中的基础保障作用。通过“首台套”“专精特新”等政策,支持高端通用仪器设备和专用计量仪器仪表的研制和应用,推动关键计量测试设备国产化,培育具有核心技术和核心竞争力的国产仪器仪表品牌。
 云 南 
服务精密制造和高端仪器发展。加强高端仪器设备核心器件溯源技术研究和先进测量仪器及零部件制造。围绕仪器设备质量提升,强化计量在仪器设备研发、设计、试验、生产和使用中的基础保障作用,推动量子芯片、物联网、区块链、人工智能等新技术在计量仪器设备中的应用,加快面向智能制造、环境监测、生物医药等领域计量标准、专用计量仪器仪表的研发制造。拓展高端仪器设备评价测量领域和范围,推动关键计量测试设备国产化,促进国产计量测试设备的推广使用。
推动测量仪器数字化、体系化发展,构建全寿命周期的计量评价体系,补齐关键、特色参数计量测试能力短板,提升仪器装备质量控制水平。
推动量子芯片、物联网、区块链、人工智能等新技术在测量仪器设备中的应用,推进测量仪器设备智能化、网络化、集成化。
 青 海 
建立眼压计、声级计、纯音听力计、阻抗听力计、糖量计、体温计、原棉水分测定仪、电容法和电阻法谷物水分测定仪、谷物容重器、乳汁计、医用活度计、铁路计量罐(车)12项社会公用计量标准。开展盐湖复选生产线全自动分析仪量值溯源方法研究,解决生产线分析测量设备测量数据与实验室分析数据不一致问题。  

02环境与双碳

 山 东 
生态环境领域:开展纳米和微米级的微粒标准物质制备方法和定值方法研究,研制环境检测领域标准物质、研制生产流量泵、光学传感器、高端电化学传感器、光离子化传感器等环保装备核心部件。
碳达峰碳中和领域:开展含碳产品热值计量、元素碳计量测试方法研究,加强碳排放量直接测量仪器、测量方法及量值溯源技术的研究。
 重 庆 
开展环境监测在线计量技术及装备、环境计量标准物质研究。加快用于水、土壤、大气环境监测方面的新一代智能监测装备集成开发。利用物联网、大数据等技术实现环境监测类仪器的在线、便携、快速计量检测。重点提升环境、卫生领域污染物排放量监测能力,提升成品油、液化天然气、页岩气领域监测能力,助力生态环境治理和保护。
 湖 南 
开展细颗粒物、臭氧、挥发性有机物和其他主要污染物排放在线监测,以及碳排放量测量、碳中和、碳排放因子等关键计量测试技术研究应用。
 贵 州 
开展有关能源计量数据挖掘与应用、碳足迹追踪、碳排放测试等领域用计量器具的量值溯源技术研究,形成相关科研成果不少于5项。
 天 津 
碳排放领域。研究数字孪生、高光谱成像、人工智能等先进技术在精准碳计量和辅助决策中的应用。
生态环境监测领域。开展大气、水、土壤等环境中污染物与温室气体测量技术研究和标准物质研制。提升环境、卫生领域污染物及有毒有害气体排放量监测能力,助力生态环境治理和保护。
应对气候变化领域。开展气候气象领域监测关键计量技术研究,开展温室气体、生物气溶胶、多环境污染物、臭氧监测仪器设备计量方法研究和标准物质研制。
 河 北 
开展碳计量技术研究。围绕煤炭、电力、石油化工等重点行业和领域,开展基础前沿技术、共性关键计量技术和方法研究以及碳计量器具、碳计量监测设备和校准设备研制。实现温室气体监测仪器计量检定/校准能力全覆盖。
碳排放领域。开展碳排放技术研究及碳监测平台建设,搭建能源消耗与碳排放关系的数据模型并实现预测预警和趋势分析,建设碳达峰碳中和实验室。
生态环境监测领域。围绕“油烟浓度”“颗粒物”“扬尘”等环境影响参数,开展油烟浓度检测仪校准装置、PM2.5、PM10质量浓度检测装置的研制,PM2.5、PM10溯源准确性影响因素的分析研究,环境空气黑炭溯源方法研究和环境监测用标准物质研制。
 青 海 
服务碳达峰碳中和。加快能耗在线监测平台和碳排放监测系统计量标准建设,实现温室气体监测仪器计量检定校准能力全覆盖。

03服务大众健康和安全

 天 津 
疫病防控领域。研发恒温扩增微流控芯片核酸分析仪,满足临床病毒或者细菌感染快速检测需求,开展核酸分析仪及实时荧光定量聚合酶链式反应分析仪等检测设备关键参数量值溯源技术研究和应用。开展以增强拉曼光谱方法为检测手段,研发致病微生物在微流控芯片快速增殖、分离及原位检读的现场便携式高通量快速检测设备。
医药和医疗装备领域。开展生物技术与现代药物功效、标志物与活性、中药有效成分量值溯源技术研究和专用计量仪器设备研制。开展医用智能传感器、家用可穿戴式健康监控仪器设备、可穿戴设备及体质测试器材、医学监测、治疗理疗设备计量技术研究,构建关键量值的计量测试技术能力。研制配套的试剂、试剂盒和标准物质。