中文
English
关于展会
展商服务
同期活动
观众服务
合作媒体
联系我们
您当前位置:
首页
>
展会动态
» 30家省重点实验室!广东省2021~2022平台基地及科技基础条件建设名单公布
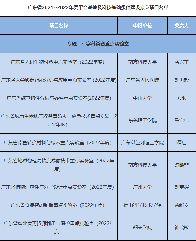
30家省重点实验室!广东省2021~2022平台基地及科技基础条件建设名单公布
实验室与平台基地是开展基础研究、共性关键技术研发、科技成果转化及产业化、科技资源共享服务等科技创新活动的重要载体,是国家和省市创新体系的重要组成部分;科技基础条件是科技创新能力提升的重要保障,是创新体系建设的基本任务。
为加强科技创新基础能力建设,推动科技资源整合共享与高效利用,有效服务保障科技创新战略和经济社会发展大局,广东省计划建设一批省重点实验室,支持野外科学观测研究站、专项科学考察等科技基础条件建设。近日,广东省科学技术厅公布了2021~2022年度平台基地及科技基础条件建设拟立项目名单,
17家
学科类省重点实验室、
10家
企业类省重点实验室、
3家
省市共建省重点实验室等上榜。
根据《广东省2021~2022年度平台基地及科技基础条件建设项目申报指南》,对于
学科类省重点实验室
,省级财政一次性事前无偿资助经费300万元/项;
企业类省重点实验室
,省级财政一次性事前无偿资助经费100万元/项,市级财政应同步给予不低于100万元/项的经费支持;
省市共建省重点实验室
,省级财政一次性事前无偿资助经费200万元/项,地市财政资助强度不低于省级财政资助强度。
对于
野外科学观测研究站
,省级财政一次性事前无偿资助经费300万元/项建设内容;
实验动物平台
,省级财政每年资助经费200万元/项研究内容,滚动支持3年;
人类遗传资源监测网络平台
,省级财政每年资助经费200万元,滚动支持3年;
大型科研仪器设施共享平台
,省级财政每年资助经费200万元,滚动支持3年;
科技文献共享平台
,省级财政每年资助经费200万元,滚动支持3年;
科学数据中心
,省级财政一次性事前无偿资助经费300万元/项;
专项科学考察
,省级财政一次性事前无偿资助经费100万元/项。